喜讯 | 刘平祥博士参与项目荣获2022—2023年度神农中华农业科技奖科学研究类一等奖

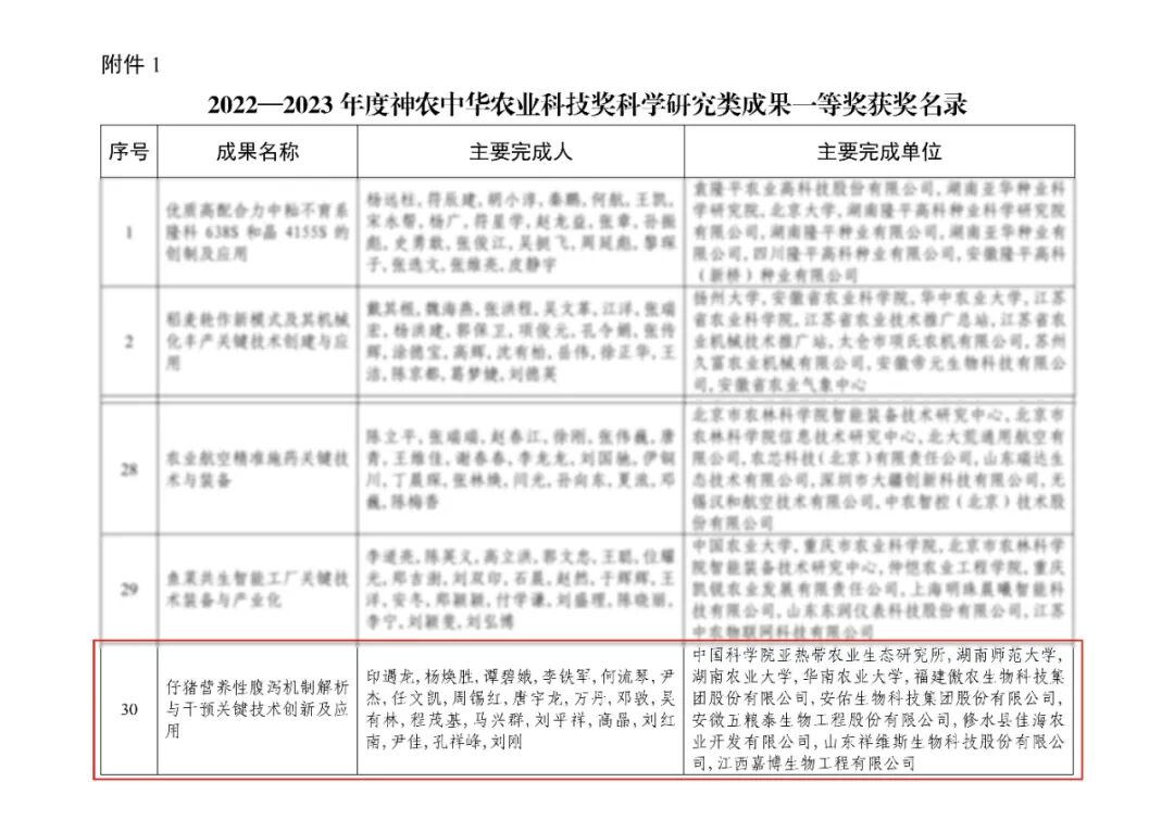
近日,中国农学会正式公布2022—2023年度神农中华农业科技奖评选结果。由中国科学院亚热带农业生态研究所、湖南师范大学、湖南农业大学、华南农业大学等多家单位联合完成的科研成果——《仔猪营养性腹泻机制解析与干预关键技术创新及应用》,荣获神农中华农业科技奖科学研究类一等奖。驱动力集团刘平祥博士系该项目主要完成人之一。

该项目由中国工程院院士印遇龙领衔,通过建立仔猪营养性腹泻模型,揭示营养性腹泻分子机制,提出营养素 - 微生物 - 宿主互作调控营养性腹泻发生的核心理论。这一理论为有效降低仔猪营养性腹泻发生率,为提升仔猪健康生长水平、助力生猪产业高质量发展筑牢了科技根基。

作为我国农业行业唯一的综合性科技成果奖,神农中华农业科技奖代表着农业行业科技发展的高水平。神农中华农业科技奖的设立,旨在激励农业科技工作者创新突破,推动跨领域联合攻关,加速科技成果转化,助力农业产业高质量发展。
刘平祥博士深耕动物营养领域多年,被誉为“动物造血第一人”,其研究核心恰与仔猪腹泻防控密切相关——造血功能不足会导致仔猪贫血,进而损伤肠黏膜完整性、抑制消化酶分泌,同时降低机体免疫力,大幅提升腹泻发生率。博士依托动物造血国家发明专利成果,通过优化造血营养供给,为筑牢仔猪肠道屏障、增强抗病能力提供了关键支撑,这也是此次获奖项目攻克营养性腹泻痛点的重要技术思路之一。博士的科研实力,正是驱动力集团科研底蕴的生动缩影。未来,驱动力集团将继续依托核心科研力量,深耕农业科技,以技术创新赋能产业升级,助力农业行业发展。
“专注造血18年”
-end-
更多平台请关注>>

抖音号丨广州三行

产品商城丨三行科技云商城



点击“在看”助力动物健康,
分享到“朋友圈”为行业增效降本!
创建时间:2025-12-29 22:40